:::
ENGLISH
登入
網站地圖
|
聯絡我們
|
淡江大學
最新消息
系所公告
學術活動
招生訊息
獎學金公告
其他機會
招生資訊
大學部
繁星推薦入學
申請入學
考試入學
企業經營碩士班
經營管理全英語碩士班
企業經營碩專班
博士班
先修碩士班Pre-master
系所簡介
系所簡介
系所特色
全球商業經營及決策分析研究中心
課程規劃
設備資源
未來發展
師資
師資人員
專任師資
兼任師資
退休師資
行政人員
課程資訊
大學部
必修科目表
課程規劃表
學分學程
彈性學制(輔修、輔系、雙主修、第二主修)
企業實習
其他機會
企業經營碩士班
經營管理全英語碩士班
企業經營碩專班
博士班
論文指導教授遴選規則
國際交流與學習
高中生專區
獎/助學金
系內獎學金
獎學金公告
IJIMS期刊
最新消息
刊物簡介
History
Scope
Aim
Procedural
Features
Published
Submitted
Publication Ethics and Malpractice Statement
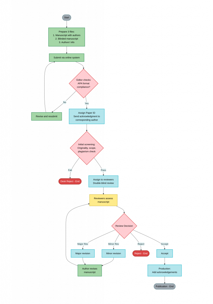
Submission and Review Process Flowchart
期刊編輯
作者指南
期刊內容
2026- IJIMS期刊
2021- 2025
2016-2020 IJIMS期刊
2011-2015 IJIMS期刊
2006-2010 IJIMS期刊
2001-2005 IJIMS期刊
1996-2000 IJIMS期刊
1990-1995 IJIMS期刊
訂閱資訊
關於我們
口試專區
企業經營碩士班
經營管理碩士班( English-Taught Program
碩專班
博士班
Submission and Review Process Flowchart
2026-03-24
蘇苡霖
回總覽